9·12预防出生缺陷日| 防治出生缺陷,促进生育健康
发布日期:2022-09-13
9·12 预防出生缺陷日
01
贯彻落实《健康中国行动(2019-2030年)》要求

每年的9月12日是中国预防出生缺陷日。今年活动主题是:防治出生缺陷,促进生育健康。为贯彻落实《健康中国行动(2019-2030年)》要求,强化社会宣传、健康教育和科学知识普及,营造全社会关心支持出生缺陷防治工作的良好氛围,我司特进行三级预防科普宣传介绍,帮助更多家庭加强对出生缺陷的关注,了解科学预防知识,从源头阻断出生缺陷的发生。
根据卫生部统计,我国出生缺陷率总发生率高达5.6%,每年新增出生缺陷病例高达90万之多,相当于每30秒就有一名缺陷儿出生。其中出生时临床明显可见的出生缺陷约有25万例。根据世界卫生组织估计,全球低收入国家的出生缺陷发生率为6.42%,中等收入国家为5.57%,高收入国家为4.72%。出生缺陷防控工作仍任重道远。
02
什么是出生缺陷

出生缺陷是导致早期流产、死胎、围产儿死亡、婴幼儿死亡和先天残疾的主要原因,不但严重危害儿童生存和生活质量,影响家庭幸福和谐,也会造成巨大的潜在寿命损失和社会经济负担。出生缺陷已成为影响人口素质和群体健康水平的公共卫生问题,如不及时采取适当的干预措施,出生缺陷将严重制约我国婴儿死亡率的进一步下降和人均期望寿命的提高。
生命的诞生并非一帆风顺,遗传因素、环境因素可干扰胚胎的正常发育,出现结构、功能异常,导致先天畸形、智力障碍、代谢性疾病等出生缺陷的发生。随着医学技术的不断发展,出生缺陷的规范化和成效也在不断提升。
03
防控出生缺陷,护航健康新生命

一级预防
首先要在孕前做好一级预防,夫妇双方在孕前3-6个月,应接受优生咨询指导和健康检查,优生咨询指导(家族史、不良妊娠史、疾病史、个人生活史、环境致畸因子接触史)。
通过补充叶酸,可显著降低胚胎神经管缺陷风险,及促进胚胎正常发育。
夫妇在孕前进行致病基因携带者筛查,明确携带的致病基因,可避免生育隐性遗传性疾病患儿。
韦翰斯携带者筛查

既往有不良妊娠史(曾生育过畸形儿、曾生育过染色体病患儿、曾生育过单基因病患儿、不明原因反复流产,死胎、不孕不育),或者有家族遗传病(脊髓性肌萎缩症(SMA)、杜氏肌营养不良(DMD)、耳聋、地中海贫血、血友病、脆性X综合征等)的备孕夫妇,建议在遗传咨询门诊进行咨询,染色体检测、高通量测序等检测技术有助于找到病因。孕前可以针对病因进行干预、如采用三代试管婴儿技术(PGT),可在胚胎植入子宫前,排查染色体异常、特定基因异常、鉴别出健康的“种子”等等。
二级预防
即妊娠后进行的产前防控,主要包括产前筛查、产前诊断、胎儿治疗、建议所有孕妇在孕11-13+6周进行早孕期超声NT(胎儿颈后透明层厚度)检查,对胎儿风险进行分层,NT增厚,提示胎儿遗传异常,结构畸形的风险显著增加,需要进一步产前诊断。NT低风险,可以从产前筛查开始。产前筛查方式主要有三类:血清学产前筛查(俗称“唐筛”),无创产前检测(NIPT)、超声筛查,筛查高风险或其他高风险群体,如高龄、有不良妊娠史孕妇建议产前诊断,必要时干预。
产前诊断的方式主要包含两类:遗传学诊断和影像学诊断(超声 MRI)诊断,进行遗传学诊断需要采集胎儿样本,孕11-13+6周期间可抽取胎儿绒毛,最多的是用孕16-22+6周进行的羊水穿刺,该技术有额外增加流产的风险(一般低于千分之一,正规医疗机构)。孕24周后发现的高风险孕妇,可抽脐血检查,通过绒毛活检,羊水穿刺、脐血穿刺获取胎儿来源细胞,用于染色体病、基因组病、单基因病的产前诊断。韦翰斯无创产前检测可在孕早期(8周)提前获知胎儿2000多种单基因遗传病风险,避免等待穿刺的焦虑与风险。
韦翰斯无创产前检测

三级预防
宝宝出生后,采取普通群体筛查,高风险诊断和及时治疗的策略,通过对宝宝早期筛查和诊断,及时发现缺陷儿并及时干预,有助于避免出现不可逆损害,促进儿童正常的发育和智力发育。
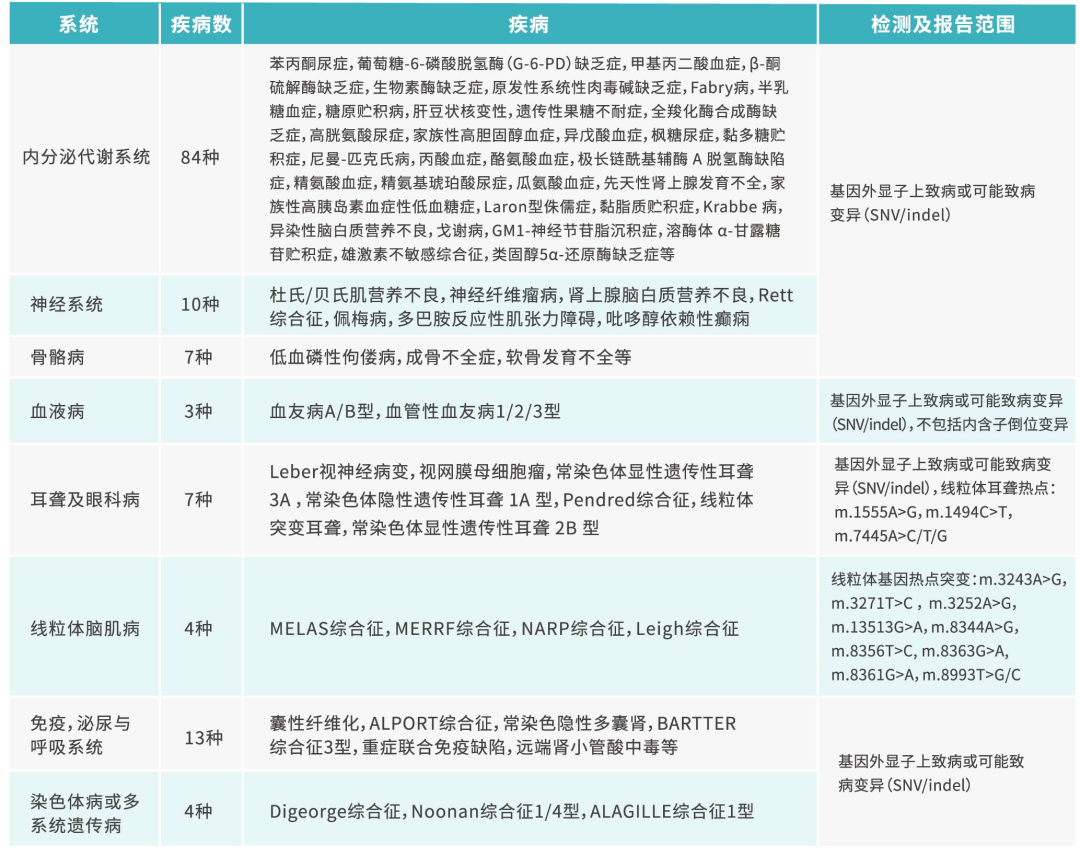
新生儿筛查
韦翰斯‘新生儿基因筛查’项目参考国内外的罕见病名录,有相关筛查或诊断指南中的疾病,联合国内外权威机构在筛查的疾病项目,如串联质谱,耳聋听力筛查等,进一步筛选其中发病率相对较高,临床有可诊断方法,后果严重,可治疗的遗传病,采用靶向捕获和高通量测序法,对项目涉及的相关疾病的主要致病基因外显子及其毗邻区域,以及前期报道的处于非编码区的热点突变,如导致Fabry病GLA基因内含子突变|VS4+919G>A等进行检测。

04
上海市遗传病基因检测和出生缺陷三级防控专业技术服务平台

孕前、产前到出生后,韦翰斯生物拥有完整的出生缺陷防控技术体系,辅助临床诊断,保障健康新生命的诞生和正常成长。
在检测产品上韦翰斯构筑了包括:
孕前:
携带者筛查、不孕不育遗传学检测、胚胎植入前检测
孕中:
无创产前单基因遗传病检测/筛查、流产物遗传学检测
产后:
新生儿筛查、遗传病辅助诊断及遗传咨询等
韦翰斯生物作为上海市科委颁发的上海市遗传病基因检测和出生缺陷三级防控专业技术平台,一直深耕于单基因遗传病基因检测,致力于降低出生缺陷率,推动优生优育提供支持和保障。
我们希望通过不断地科普宣传及先进的基因检测技术,进一步引导全社会聚力综合防治出生缺陷、提高优生优育服务水平,优化全程服务,推进健康中国建设,保障优化生育政策实施,不断提高出生人口素质和妇幼健康水平。
微信扫一扫
关注该公众号
引发类型为“System.OutOfMemoryException”的异常。
在 System.Data.SqlClient.TdsParserStateObject.TryReadString(Int32 length, String& value) 在 System.Data.SqlClient.TdsParser.TryReadSqlStringValue(SqlBuffer value, Byte type, Int32 length, Encoding encoding, Boolean isPlp, TdsParserStateObject stateObj) 在 System.Data.SqlClient.TdsParser.TryReadSqlValue(SqlBuffer value, SqlMetaDataPriv md, Int32 length, TdsParserStateObject stateObj) 在 System.Data.SqlClient.SqlDataReader.TryReadColumnInternal(Int32 i, Boolean readHeaderOnly) 在 System.Data.SqlClient.SqlDataReader.TryReadColumn(Int32 i, Boolean setTimeout, Boolean allowPartiallyReadColumn) 在 System.Data.SqlClient.SqlDataReader.GetValues(Object[] values) 在 System.Data.ProviderBase.DataReaderContainer.CommonLanguageSubsetDataReader.GetValues(Object[] values) 在 System.Data.ProviderBase.SchemaMapping.LoadDataRow() 在 System.Data.Common.DataAdapter.FillLoadDataRow(SchemaMapping mapping) 在 System.Data.Common.DataAdapter.FillFromReader(DataSet dataset, DataTable datatable, String srcTable, DataReaderContainer dataReader, Int32 startRecord, Int32 maxRecords, DataColumn parentChapterColumn, Object parentChapterValue) 在 System.Data.Common.DataAdapter.Fill(DataSet dataSet, String srcTable, IDataReader dataReader, Int32 startRecord, Int32 maxRecords) 在 System.Data.Common.DbDataAdapter.FillInternal(DataSet dataset, DataTable[] datatables, Int32 startRecord, Int32 maxRecords, String srcTable, IDbCommand command, CommandBehavior behavior) 在 System.Data.Common.DbDataAdapter.Fill(DataSet dataSet, Int32 startRecord, Int32 maxRecords, String srcTable, IDbCommand command, CommandBehavior behavior) 在 System.Data.Common.DbDataAdapter.Fill(DataSet dataSet) 在 Whir.Repository.Database.Query(String sql, Object[] args) 在 Whir.Label.Dynamic.Content.GetColumnFileValue() 位置 D:\work\ezEipV5.0\branches\V530\Whir.Label\Dynamic\Content.cs:行号 111 在 Whir.Label.Dynamic.Content.Render(HtmlTextWriter output) 位置 D:\work\ezEipV5.0\branches\V530\Whir.Label\Dynamic\Content.cs:行号 93 ''标签解析异常!
引发类型为“System.OutOfMemoryException”的异常。
在 System.String.CreateStringFromEncoding(Byte* bytes, Int32 byteLength, Encoding encoding) 在 System.Text.UnicodeEncoding.GetString(Byte[] bytes, Int32 index, Int32 count) 在 System.Data.SqlClient.TdsParserStateObject.TryReadString(Int32 length, String& value) 在 System.Data.SqlClient.TdsParser.TryReadSqlStringValue(SqlBuffer value, Byte type, Int32 length, Encoding encoding, Boolean isPlp, TdsParserStateObject stateObj) 在 System.Data.SqlClient.TdsParser.TryReadSqlValue(SqlBuffer value, SqlMetaDataPriv md, Int32 length, TdsParserStateObject stateObj) 在 System.Data.SqlClient.SqlDataReader.TryReadColumnInternal(Int32 i, Boolean readHeaderOnly) 在 System.Data.SqlClient.SqlDataReader.TryReadColumn(Int32 i, Boolean setTimeout, Boolean allowPartiallyReadColumn) 在 System.Data.SqlClient.SqlDataReader.GetValues(Object[] values) 在 System.Data.ProviderBase.DataReaderContainer.CommonLanguageSubsetDataReader.GetValues(Object[] values) 在 System.Data.ProviderBase.SchemaMapping.LoadDataRow() 在 System.Data.Common.DataAdapter.FillLoadDataRow(SchemaMapping mapping) 在 System.Data.Common.DataAdapter.FillFromReader(DataSet dataset, DataTable datatable, String srcTable, DataReaderContainer dataReader, Int32 startRecord, Int32 maxRecords, DataColumn parentChapterColumn, Object parentChapterValue) 在 System.Data.Common.DataAdapter.Fill(DataSet dataSet, String srcTable, IDataReader dataReader, Int32 startRecord, Int32 maxRecords) 在 System.Data.Common.DbDataAdapter.FillInternal(DataSet dataset, DataTable[] datatables, Int32 startRecord, Int32 maxRecords, String srcTable, IDbCommand command, CommandBehavior behavior) 在 System.Data.Common.DbDataAdapter.Fill(DataSet dataSet, Int32 startRecord, Int32 maxRecords, String srcTable, IDbCommand command, CommandBehavior behavior) 在 System.Data.Common.DbDataAdapter.Fill(DataSet dataSet) 在 Whir.Repository.Database.Query(String sql, Object[] args) 在 Whir.Label.Dynamic.Content.GetColumnFileValue() 位置 D:\work\ezEipV5.0\branches\V530\Whir.Label\Dynamic\Content.cs:行号 111 在 Whir.Label.Dynamic.Content.Render(HtmlTextWriter output) 位置 D:\work\ezEipV5.0\branches\V530\Whir.Label\Dynamic\Content.cs:行号 93



